2018-10-30 08:02
文章来源:http://www.sohu.com/a/271975448_155324

文章通过对比田园综合体与特色小镇、美丽乡村的异同, 从田园综合体的核心内涵与现实意义角度出发, 进一步辨析了田园综合体的独特性与复杂性, 并以此为基础, 基于协同理论探讨了田园综合体在规划过程中的对象选择、价值取向、编制内容与实施过程的协同, 从综合统筹的角度总结了田园综合体的规划路径。
“田园综合体”的概念最早源于2012年无锡田园东方的规划实践中;2017年2月, “田园综合体”正式出现在中央一号文件中, 成为中央鼓励农业、农村发展的新模式;党的“十九大”提出实施乡村振兴战略, 再次将田园综合体建设推向了新的阶段。目前国内关于田园综合体的研究与实践仍处于起步期与探索期, 或强调其在农业供给侧结构性改革中的重要作用, 或作为乡村旅游的思路补充, 而对田园综合体规划方法与内容的讨论则相对缺乏。2017年11月, 南京市结合首个田园综合体建设试点, 率先出台《南京市田园综合体建设指南》, 旨在从规划编制、田园社区建设、农业功能拓展、特色风光塑造及旅游产业开发等方面指导田园综合体的建设。2018年5月, 山东省发布了全国首个田园综合体建设地方标准, 内容涵盖了田园综合体建设规范总则、规划编制指南、田园社区建设规范及乡村创业创新服务平台建设规范等, 进一步探索田园综合体规划建设的相关路径和要求。
本文基于田园综合体的内涵特征解读, 借助协同理论, 从对象选择、价值取向、编制内容与实施过程4个方面总结了协同视角下田园综合体的规划路径。
1.田园综合体的概念解读
1.1 田园综合体的核心内涵
田园综合体是指以农民合作社为主要载体、让农民充分参与和受益, 集循环农业、创意农业、农事体验于一体的乡村社区[1]。田园综合体的建设对象是具有一定基础、有条件进行建设的乡村;建设范围包含一定地域范围内的数个自然村落;建设内容则从基本的生态景观风貌建设、乡村社区建设到配套服务设施建设、产业园区建设和旅游景区建设;其产业导向是以农业为基础的新型农业产业模式;实施基础是农民的广泛参与, 并强调农民的参与以农村合作社为主要形式。可见, 田园综合体的关键在于“综合”, 概括来讲, 具有以下方面的特征。
1.1.1 功能混合化
田园综合体是在特定的乡村地域范围内, 集农业生产、观光旅游、生产制造、文化传承、居住社区、配套设施及科技研发等诸多职能于一体的空间单元, 是涵盖乡村社会生活、现代农业生产和生态环境保护等功能的混合空间单元。因此, 从结构—功能视角看, 田园综合体也是一个功能完善、有机布局的乡村地域空间结构。
1.1.2 产业多维化
田园综合体强调乡村地区三次产业的深度融合, 不是单纯的“农业+旅游”“农业+科技”“农业+地产”等, 而是从多领域、多角度将农业生产向第二产业、第三产业延伸拓展, 最大限度挖掘农业、农村与农民的潜力, 全面延展田园综合体的产业链。这既是田园综合体产业体系的显著特征, 又是田园综合体建设的核心内容。
1.1.3 主体多元化
田园综合体的开发追求创新, 强调充分利用农村综合改革转移支付的政策优势、多方面吸纳开发主体与利益人群, 形成“村集体+开发商+政府+游客”的多元开发模式。多元的开发模式自然会带来盈利模式的多样化, 增加投资收益。同时, 利益分配也强调多元化的方式, 最大的获益方不再仅仅是投资企业, 而是“民、政、企”多方的利益分摊。
1.1.4 从多要素集合到多要素综合
田园综合体是一个系统综合体, 它是多种功能业态的综合、多种产业门类的综合、多个利益主体的综合, 更是多种要素的有机融合。与一般的农业园区建设、乡村开发相比, 田园综合体不仅要求引导多种要素的集合与展示, 还要求进一步引导多种要素间的相互作用与有机融合。在表现形式上, 包括三次产业的共同参与、多条产业链的跨越联合及多种商业开发的业态集合。总体而言, 在田园综合体的内部, 多种要素共同作用, 形成一个功能完善、有机生长的聚集区。
1.2 田园综合体的现实意义
1.2.1 对休闲农业发展的全面延伸
休闲农业强调的是充分挖掘农业在观光游览、休闲体验等方面的潜力, 利用城乡生活状态的差异性, 满足城市居民对乡村旅游的需求, 重点是对乡村服务业的开发。田园综合体建设则不仅仅局限在“农+游”产业的结合, 更加强调对三次产业的综合开发, 在传统休闲农业强调三产服务的基础上, 突出以现代农业为代表的一产开发及与现代农业相关的二产同步发展。与休闲农业相比, 田园综合体将重心由单纯的“三产”延伸至“一、二、三产”的深度融合, 不再是各产业单纯的集合, 而是强调产业间的相互作用;田园综合体的建设更加规模化, 不再是点状串联式开发, 而是整体成片的开发。
1.2.2 对乡村建设模式的创新探索
传统的乡村建设注重乡村产业发展, 力求通过农业相关产业的开发, 提升农村的建设水平与农民的生活质量。田园综合体建设在注重乡村产业发展和空间环境改造的基础上, 更加注重乡村的本体—“人”的需求。无论是对乡村整体生态环境的维护、乡村配套服务设施的提升还是对乡村三次产业的布局与发展, 都是响应了田园综合体使用者的多方需求, 回归“人本”。
1.2.3 对农业供给侧结构性改革的有效回应
农业供给侧结构性改革的推进, 是为了“以改革创新为动力, 以结构调整为重点, 着力培育新动能、打造新业态、扶持新主体、拓宽新渠道, 加快推进农业转型升级”[2]。农业供给侧结构性改革的主要目标是增加农民收入、保障有效供给, 关键在于农业产业结构的调整升级。田园综合体的建设, 既从产业角度全面推进了农村领域三次产业的结合, 又能够以财政支持的手段推进农村领域的体制机制创新, 是解决目前农业增效、农民增收和农村增绿问题的有效途径。
1.2.4 对城乡统筹规划的有力补充
城乡统筹是通过城乡空间、产业和社会等资源的融合, 实现城乡一体化发展, 达到“城”“乡”双赢的目的。田园综合体作为一个综合建设平台, 有效地将城市产业、人流与科技等要素引入乡村, 将城市与乡村有机结合起来, 使得城市不再仅仅是乡村的服务对象, 而是乡村的共建者。通过田园综合体的建设, 能够更加深入地挖掘农村的发展潜能, 真正引导城乡一体化发展。
1.3 田园综合体与美丽乡村、特色小镇的关系辨析
自2008年起, 围绕乡村、小城镇建设, 国家陆续颁布了一系列政策文件[3,4,5,6,7], 其中以美丽乡村、特色小镇、田园综合体最为引人注目。美丽乡村、特色小镇建设已初步形成一套较为成熟的体系, 田园综合体建设则是在乡村振兴战略的总体背景下助推乡村建设发展的新动能。
1.3.1 三者的差异性
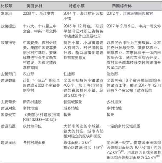
美丽乡村扎根村庄, 数量最大, 以打造农民幸福美丽家园为宗旨, 主要着力于村庄环境整治、基础设施改造和公共服务水平提升;特色小镇选址灵活, 规模相对固定, 总面积不超过3 km2, 核心建设面积在1 km2左右, 强调以特色产业引导乡村区域发展, 以产城融合推进乡村城镇化发展;田园综合体目前仍处于国家试点阶段, 对于规模、范围尚无统一规范, 更多地强调对乡村潜力的深度挖掘, 从根本上推进乡村的全面振兴 (表1) 。
1.3.2 三者的关联性
(1) 立足乡村, 建设田园综合体是实现美丽乡村的重要途径。首先, 二者建设对象都是乡村, 是对乡村地域空间进行的开发建设, 广大的乡村非建设用地同样是规划统筹的地理范围;其次, 现阶段的美丽乡村往往侧重于对生态环境、文化资源的开发, 对城乡互动与三产融合的关注度不够, 田园综合体的建设正好能够有效弥补这一短板, 推动其他多种类型的乡村建设;最后, 美丽乡村是对乡村发展理想状态的一种描述, 期望通过多方面的建设达到预期的发展水平, 田园综合体作为一种新型的建设模式, 能够以自身的开发建设来助推乡村从产业、设施、环境等多方面达到美丽乡村的要求。
(2) 着力产业, 田园综合体与建设农业特色小镇天然契合。特色小镇是城乡地域空间范围内具有一定产业基础, 生态环境良好, 能够实现生产、生活、生态“三生融合”, 产、城、人、文“四位一体”的城乡发展新模式。农业特色小镇则是指农业观光、休闲体验等特色显著的特色小镇, 它既包含农产品加工特色小镇, 又包括旅游休闲特色镇、科技和设施农业示范镇等多种类型。特色小镇的建设范围较田园综合体更为广泛, 但农业特色小镇为两者找到了一个共同的建设平台。特色小镇对特色产业的构建、休闲旅游的开发、景观风貌的塑造及开发模式的创新, 都是与田园综合体的发展思路相契合的。因此, 田园综合体与农业特色小镇天然契合, 是农业特色小镇的升级版。

表1 (美丽乡村、特色小镇、田园综合体概念比较) 2.协同理论:田园综合体规划实践的创新触媒 2.1 协同理论与城乡规划 协同理论是德国物理学家赫尔曼·哈肯于1971年提出的概念[10], 是指在不平衡状态的复杂巨系统中, 各子系统之间存在差异, 属性不同, 变化无序。但是在特定的条件下, 各子系统可以遵循共同的规律发生变化, 实现相互协作, 形成有序的动态平衡。 大量学者将协同理论运用于城乡规划学中, 从而产生了一种新的规划方法—“协同规划”。目前国内关于协同规划的研究分析主要包括:祝春敏等人对协同规划理论体系的构建进行了探讨[11];施筱雯建议在乡村规划编制过程中引入协同思想, 从协同视角出发看待转型时期乡村发展的需求[12];罗彦等人运用协同理论构建了城乡统筹的协同规划模型[13]。目前国内学者对协同理论在规划领域的运用, 从宏观至微观层面均有所涉及, 并正逐渐在规划项目中予以实践与完善。 2.2 协同理论与田园综合体规划 田园综合体作为一个有机的综合体, 是在诸多要素的相互影响、共同作用下形成的复杂系统。将协同理论运用到田园综合体规划中, 能够有效指导田园综合体规划路径, 协调多要素、多主体之间的相互关系, 统筹多维度的内部结构, 最终形成有序、整体而又高效的田园综合体规划运作系统。 图1 (协同视角下田园综合体规划路径) 首先, 运用协同理论有助于理顺田园综合体所涉及的多要素间的关系。田园综合体自身涉及多种要素, 其功能混合化、产业多维化、主体多元化的特征必然会增加规划的难度。因此, 厘清多要素的作用、地位与层次关系, 有必要采用协同思维对各个要素进行深入的分析与研究。 其次, 将协同理论运用到田园综合体规划中, 可以有效促进多要素间的相互配合与相互作用, 避免相互制约, 以发挥要素组合间的最佳效力。在田园综合体内, 多功能、多产业、多主体之间必然存在相互竞争、相互制约的关系。因此, 有必要采用协同的思想, 妥善协调各个要素, 变无序竞争为有序合作, 形成完整而有条理的系统关系。 最后, 协同理论能够提升田园综合体规划的系统性与结构性。运用协同理论对田园综合体各层次组成内容的关系进行梳理, 能够促进各要素在不同维度的相互协调与整合, 使所有要素形成一个共同整体, 构建出一个全面协调的组织系统以实现田园综合体的规划目标。 3.田园综合体规划路径构建 在对田园综合体的特征进行分析论证与对协同理论进行具体解读的基础上, 本文尝试构建基于协同理论的田园综合体规划路径, 包括对象选择、价值取向、编制内容和实施过程4个方面的协同。其中, 对象选择的协同是规划基础, 价值取向的协同为规划导向, 编制内容的协同是对田园综合体空间谋划的指导, 而实施过程的协同则促成了田园综合体规划的落实。4个维度既相互独立又相辅相成, 共同构成了田园综合体协同规划的路径结构 (图1) 。

图2( 对象选择的协同)
3.1 协同对象选择
田园综合体的建设对象为“有条件的乡村”, 即要求具有一定建设基础的乡村。这个基础条件, 就是应具备适应田园综合体建设的特色资源、农业生产和生态环境等。在保证资源禀赋条件的基础上, 通过要素的叠加混合、资金与技术的嵌入, 突出田园综合体建设的多样性和独特性 (图2) 。
3.1.1 协同现状基础与发展潜力
在选择田园综合体的建设对象时, 应当全面考察其多方面的发展现状与条件, 有效评估现状发展基础及未来发展潜力。一方面, 良好的经济发展水平、成熟的产业基础、完善的基础设施共同构成了建设对象良好的现状基础条件, 选择这类对象进行田园综合体的开发建设, 能够在现状基础上得到有效的提档升级;另一方面, 优美的自然生态环境、便捷的交通区位优势、特色的历史人文环境等是建设对象的发展潜力, 对于这类建设对象, 若现状发展基础略有滞后, 但具有较大的开发潜力与资源优势, 仍可进行田园综合体的开发建设。因此, 综合考虑自然生态环境、区位交通条件、经济发展水平、产业建设状况、基础设施支撑、历史传统元素、特色人文底蕴及其他多个方面的基础条件, 有效评估其现状发展水平及未来发展潜力, 是选择田园综合体建设对象的有效途径。
图3(价值取向的协同)
3.1.2 协同综合评价与特色聚焦
田园综合体是一个产业、人文、生态共同建设发展的系统, 因此需要对其建设对象的各项发展条件进行综合考量。但在综合评价的基础上, 也需要强调地方特色的挖掘与田园综合体个性特质的打造。通过对田园综合体建设对象的特征进行提炼, 可以依据主要发展优势将其分为产业型、旅游型、资源型和全面型等几种类型。不同类型的建设对象, 需要在全面建设的基础上进一步发展自身的优势、打造自身特色。
3.2 协同价值取向
3.2.1 协同新型城镇化与乡村振兴
田园综合体是对城乡互动的有益尝试。对于田园综合体而言, 其发展地域与建设范围是广大的乡村地区, 而服务人群却不局限于农民, 而是包括农民在内的原住民、新住民与游客。新型城镇化是强调“人”的城镇化, 而田园综合体正是城市居民与乡村村民实现互动的良好平台。通过田园综合体的建设与发展, 能够将城市与乡村更加紧密的联系起来, 使城市和乡村互促共进。同时, 田园综合体的基石仍在乡村, 乡村天然的自然环境、资源基础是田园综合体得以成长的必要条件, 而田园综合体所带来的农业供给侧结构性改革、乡村产业模式创新、农村社区提档升级, 又必然会有力助推乡村振兴。因此, 在进行田园综合体规划时, 既要强化其城乡互动、以城带乡的发展思路, 又要立足于乡村振兴的发展战略, 打造新型城镇化与乡村振兴共同发展的新平台。

图4(编制内容的协同)
3.2.2 协同乡村发展与生态保护
不论是城市还是乡村, 其建设发展必然需要依靠对资源的开发与利用。对乡村而言, 其最大的资源就是自然的生态田园。因此, 田园综合体对乡村的开发, 必须坚持绿色发展的理念, 以田园基底、生态保护为底线, 延续乡村特有的自然风景, 在此基础上进行合理的产业与旅游开发, 确保乡村发展与生态保护的协同。
3.2.3 协同多个核心要素
田园综合体的概念内涵决定了其核心要素的多样化, 为了响应田园综合体的建设内容与建设目标, 需要通过规划对多个核心要素进行有机协同。“田园”是根本, 是田园综合体的建设基底与资源之根, 规划应重视与维护田园综合体绿色生态的基础特质, 以保护促发展;“综合”是关键, 田园综合体与以往乡村开发的最大区别就在于产业的综合、功能的综合与主体的综合;“产业”是核心, 只有通过产业的有效开发, 才能最大程度地激活乡村的内生动力, 创造出新的价值;“人文”是灵魂, 地域的文化、历史的积淀、本土的特色赋予了田园综合体与众不同的独特性, 这种独特性将成为田园综合体最有力的竞争力;“农民”是主体, 田园综合体的出发点是让农民参与、农民获益, 田园综合体的规划建设不能脱离农民群体。多样化的核心要素共同造就了田园综合体丰富的内涵与内容, 因此在规划过程中核心要素缺一不可, 需要在规划中予以回应与落实 (图3) 。
3.3 协同编制内容
3.3.1 协同“多规”
“多规合一”是在城乡空间资源高效集约利用的前提下, 在一个综合平台上对城乡空间各类规划开展的整合工作。田园综合体规划是对一定乡村地域范围内生产、生活和生态空间的合理安排, 应当首先搜集其上位规划与相关规划, 满足土地利用总体规划、村镇总体规划的要求, 同时全面衔接美丽乡村规划、生态环境保护规划、产业发展规划、旅游规划及其他专项规划等, 使得各类规划在其规划范围内实现统一。
图5 (实施过程的协同)
3.3.2 协同“三划”
田园综合体建设是一项综合工程, 包含了发展策划、布局规划与建设计划等不同建设内容。发展策划侧重于分析田园综合体的发展条件与确定发展定位;布局规划侧重于设施配套的布点和空间安排;建设计划侧重于综合体内各个片区分阶段、分重点的建设进度统筹。田园综合体建设需要从策划、规划与计划等不同维度进行统筹谋划, 实现有机组织和相互衔接。
3.3.3 协同产业
田园综合体的产业发展需要三次产业的有机联动。一方面, 农业产业是乡村长期以来赖以发展的基础产业;另一方面, 依托乡村地域空间发展的文旅产业是乡村经济发展的重要增长点。田园综合体的产业发展需要打破过去三次产业独立发展的产业模式, 以“农业+”“旅游+”为基础, 引进现代技术, “集循环农业、创意农业、农事体验于一体”, 强调三次产业的深度融合。在田园综合体内部, 形成三次产业协调共生的系统产业链条, 实现现有农业园区、旅游园区和乡村社区的全面升级。
3.3.4 协同空间
田园综合体是生产、生活、生态“三生一体”的综合空间。农业生产空间是田园综合体的载体空间, 包含了农业生产、文旅开发和衍生产业等活动, 是田园综合体最活跃、创造价值最高的空间;农民生活空间是田园综合体的主体空间, 良好的村容容貌、完善的配套设施、特色的建筑小品共同组成了怡人舒适的生活空间, 是村民日常使用最多的空间;农村生态空间是田园综合体的基础空间, 包含了乡村广阔的农田、山林与水体等, 是最具特色最需保护的空间。田园综合体的空间是“三生融合”的空间, 在规划中需要将高效的生产空间、舒适的生活空间与绿色的生态空间合理布局, 促成其相互融合, 从而实现田园综合体理想的发展状态。
3.3.5 协同功能片区与设施配套
功能片区的建设离不开相关设施的配套与完善, 在进行功能拓展与片区建设时, 需要同步开展配套设施的建设工作。以先进便捷的市政设施, 确保产业片区、田园社区、旅游片区的日常运行;以全面完善的公共服务设施, 打造舒适宜人的生活生产氛围;以合理布局的旅游设施, 满足游客休闲游憩的多样需求。将功能片区与设施配套协同布局建设, 是搭建田园综合体整体建设骨架的重要内容 (图4) 。
3.4 协同实施过程
3.4.1 政府主导
田园综合体建设是政府通过公共政策作用的发挥来实现乡村地域空间发展的引领。一方面, 政府能够通过整合财政资金, 引导中央有关乡村建设资金向田园综合体开发建设倾斜;另一方面, 政府可以通过优惠政策, 解决市场投资主体的融资问题, 结合乡村土地流转解决田园综合体建设用地指标短缺的现实需求, 赋予田园综合体更大的发展空间。同时, 以政府为主搭建田园综合体建设平台与管理委员会, 能够有效协调各方利益主体, 形成合力投入到田园综合体的建设之中。
3.4.2 农民主体
中央一号文件要求田园综合体的建设要坚持农民合作社的主体地位。农民通过合作化、组织化等形式有组织地参与到田园综合体的建设过程中, 并依托合作社以出租、入股等方式获得田园综合体建设中产生的现代农业产业效益、资产收益等。农民既是田园综合体土地、建筑等资源的所有者, 又是田园综合体建设的参与者、服务的提供者、利益的共享者。简而言之, 农民作为田园综合体建设的主体, 应全方位、全天候参与到其建设与运营之中。
3.4.3 多元投资
要增强田园综合体的活力, 就有必要引入多方的市场投资运营主体, 共同投入到田园综合体的建设中。田园综合体的投资建设, 需要引入包含企业、村集体组织、农民合作组织及其他市场主体, 撬动金融和社会资本投向田园综合体建设 (图5) 。
田园综合体对于创新我国乡村发展模式具有重要的意义。当前, 全国各地正陆续开展田园综合体的规划建设实践, 对于田园综合体的建设, 需要去伪存真, 避免表面文章和房地产化。如何有效协同多要素发展, 科学打造真正适应乡村发展的田园综合体, 推动乡村地域空间高质量发展, 仍需结合地域资源禀赋条件和乡村发展的实际情况, 开展进一步的研究和探索。